


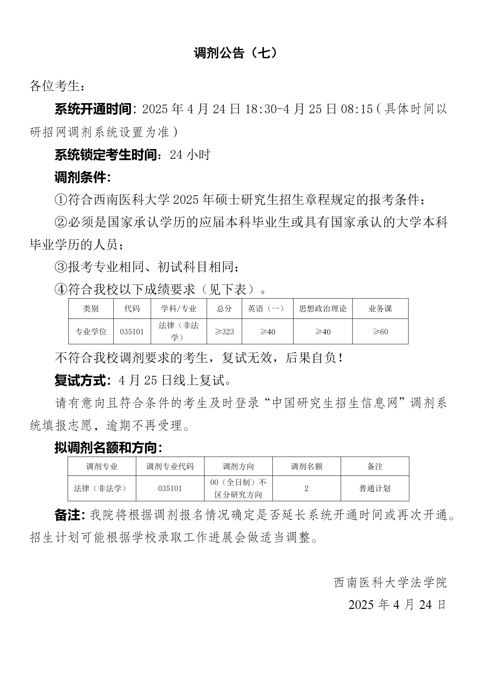
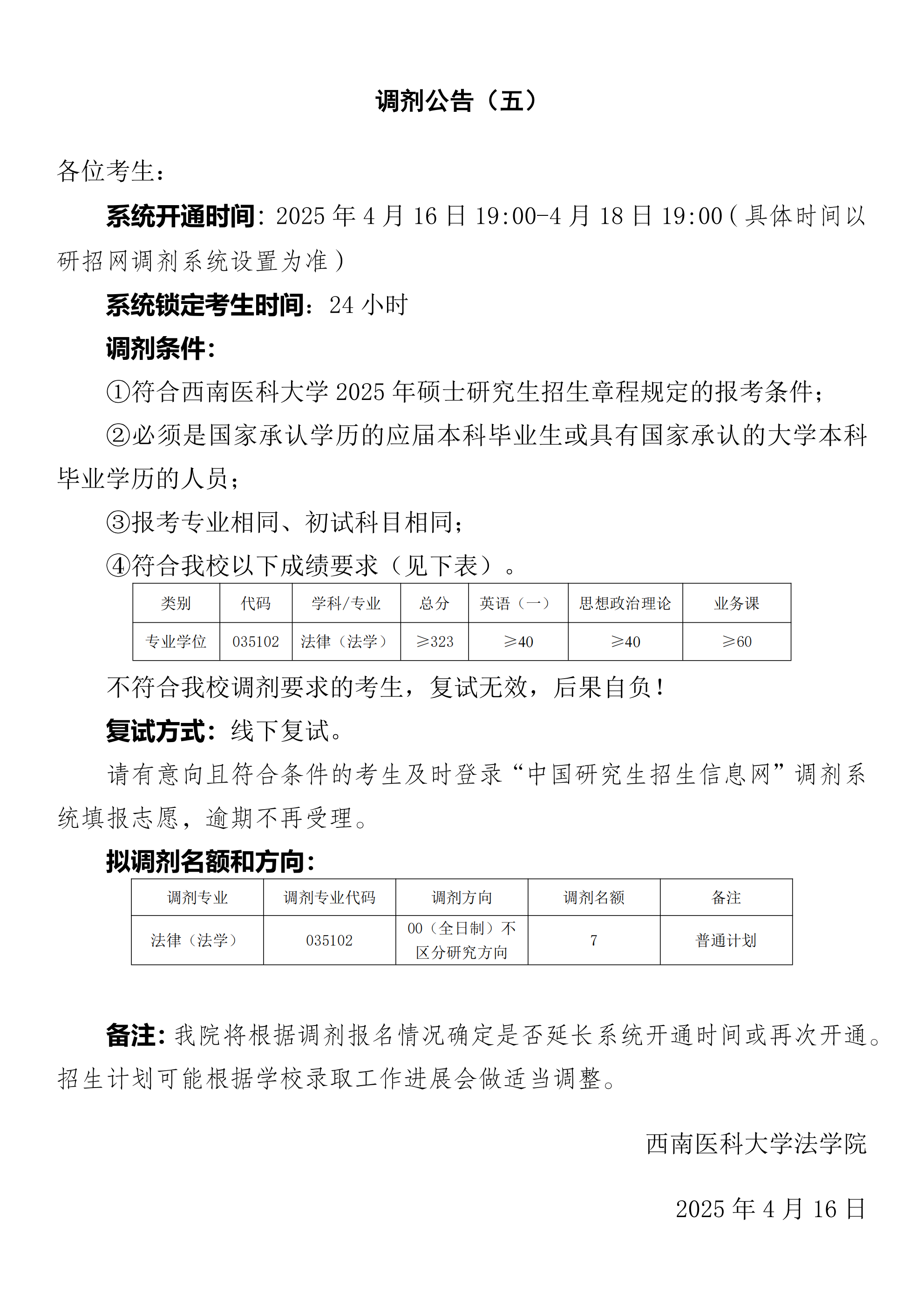
调剂公告(四)
各位考生:
系统开通时间:2025年4月14日12:00-4月15日上午11:00(具体时间以研招网调剂系统设置为准)
系统锁定考生时间:24小时
调剂条件:
①符合西南医科大学2025年硕士研究生招生章程规定的报考条件;
②必须是国家承认学历的应届本科毕业生或具有国家承认的大学本科毕业学历的人员;
③报考专业相同、初试科目相同;
④符合我校以下成绩要求(见下表)。

不符合我校调剂要求的考生,复试无效,后果自负!
复试方式:线下复试。
请有意向且符合条件的考生及时登录“中国研究生招生信息网”调剂系统填报志愿,逾期不再受理。
拟调剂名额和方向:

备注:我院将根据调剂报名情况确定是否延长系统开通时间或再次开通。招生计划可能根据学校录取工作进展会做适当调整。
西南医科大学法学院
2025年4月14日
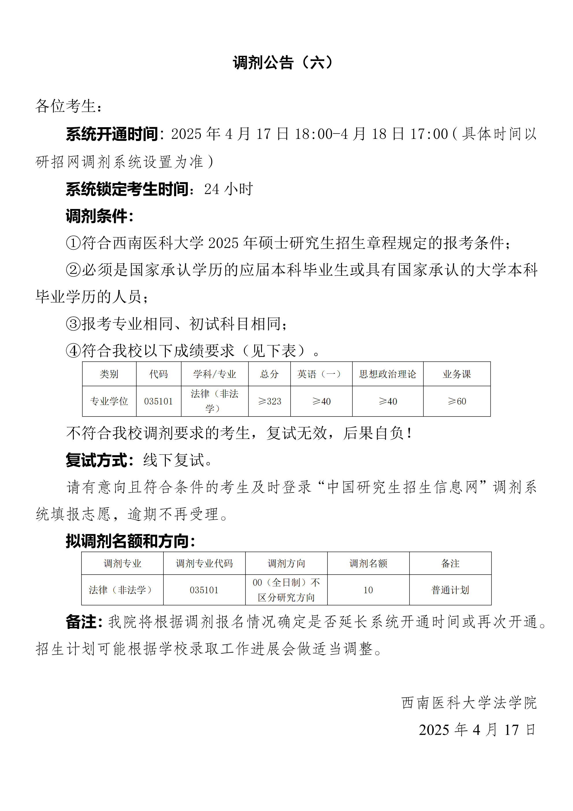
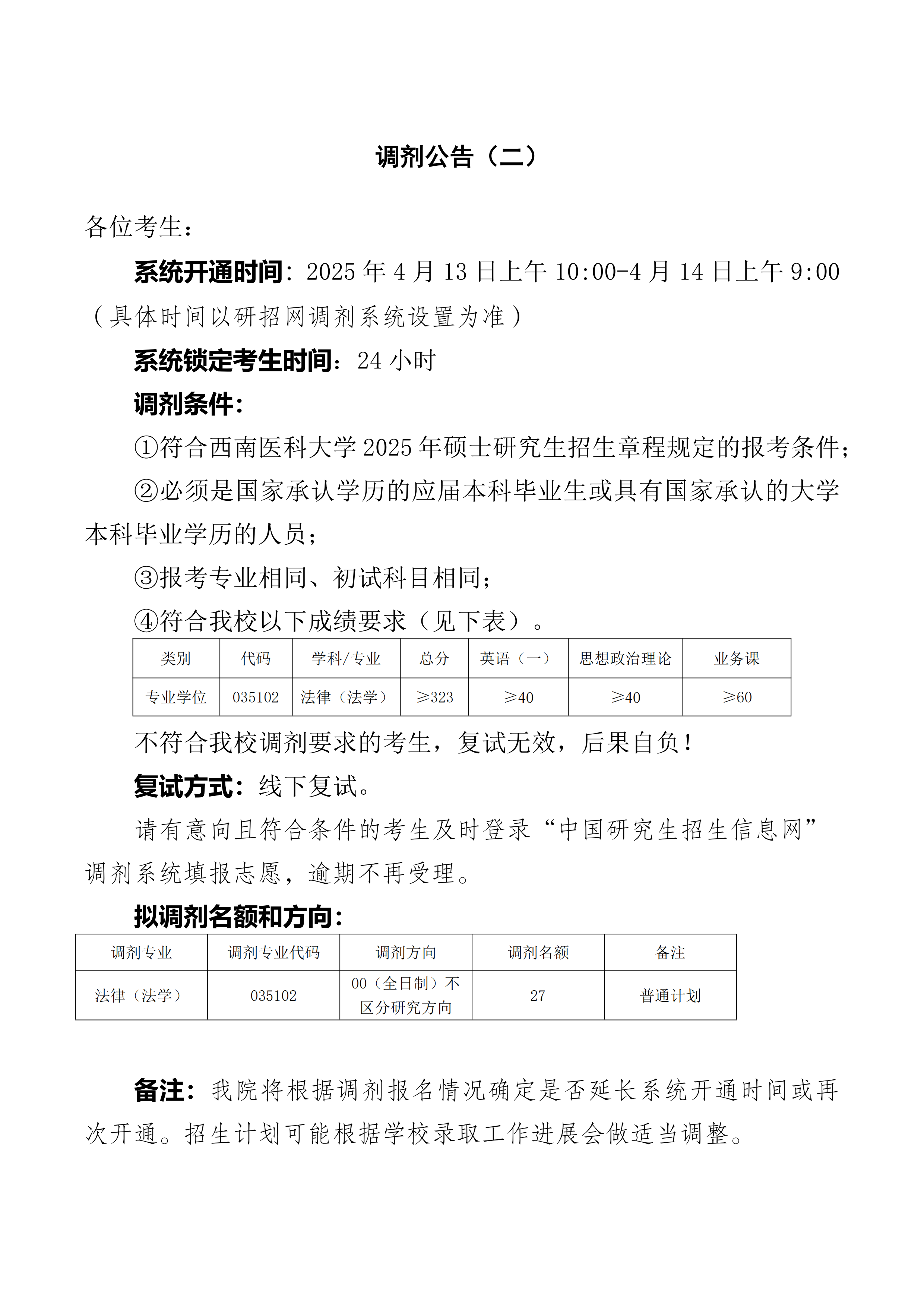
调剂公告(三)
各位考生:
我院法律(法学)专业(035102)因进入调剂系统报考人数未达招生指标人数,招生计划根据学校录取工作进展做适当调整,现将调剂系统开放时间顺延24小时。
系统开放时间延迟至2025年4月15日9:00关闭。
系统锁定考生时间:24小时
调剂条件:
①符合西南医科大学2025年硕士研究生招生章程规定的报考条件;
②必须是国家承认学历的应届本科毕业生或具有国家承认的大学本科毕业学历的人员;
③报考专业相同、初试科目相同;
④符合我校以下成绩要求(见下表)。

不符合我校调剂要求的考生,复试无效,后果自负!
复试方式:线下复试。
请有意愿报考我校法律(法学)专业(035102)的考生,于系统开放时间内填报志愿。
拟调剂名额和方向:

备注:我院将根据调剂报名情况确定是否延长系统开通时间或再次开通。招生计划可能根据学校录取工作进展会做适当调整。
西南医科大学法学院
2025年4月14日

西南医科大学法学院
2025年4月13日
调剂公告(一)
各位考生:
系统开通时间:2025年4月8日上午9:00-4月9日上午7:00
系统锁定考生时间:24小时
调剂条件:
①符合西南医科大学2025年硕士研究生招生章程规定的报考条件;
②必须是国家承认学历的应届本科毕业生或具有国家承认的大学本科毕业学历的人员;
③报考专业相同、初试科目相同;
④符合我校以下成绩要求(见下表)。

不符合我校调剂要求的考生,复试无效,后果自负!
复试方式:线下复试。
请有意愿报考我校法律(非法学)专业(035101)(含士兵专项计划)、法律(法学)专业(035102)的考生,于系统开放时间内填报志愿。
拟调剂名额和方向:

备注:我院将根据调剂报名情况确定是否再次开展调剂。招生计划可能根据学校录取工作进展作适当调整。
咨询电话:0830-3192081
西南医科大学法学院
2025年4月1日