通知公告
您当前所在的位置: 首页> 通知公告> 正文

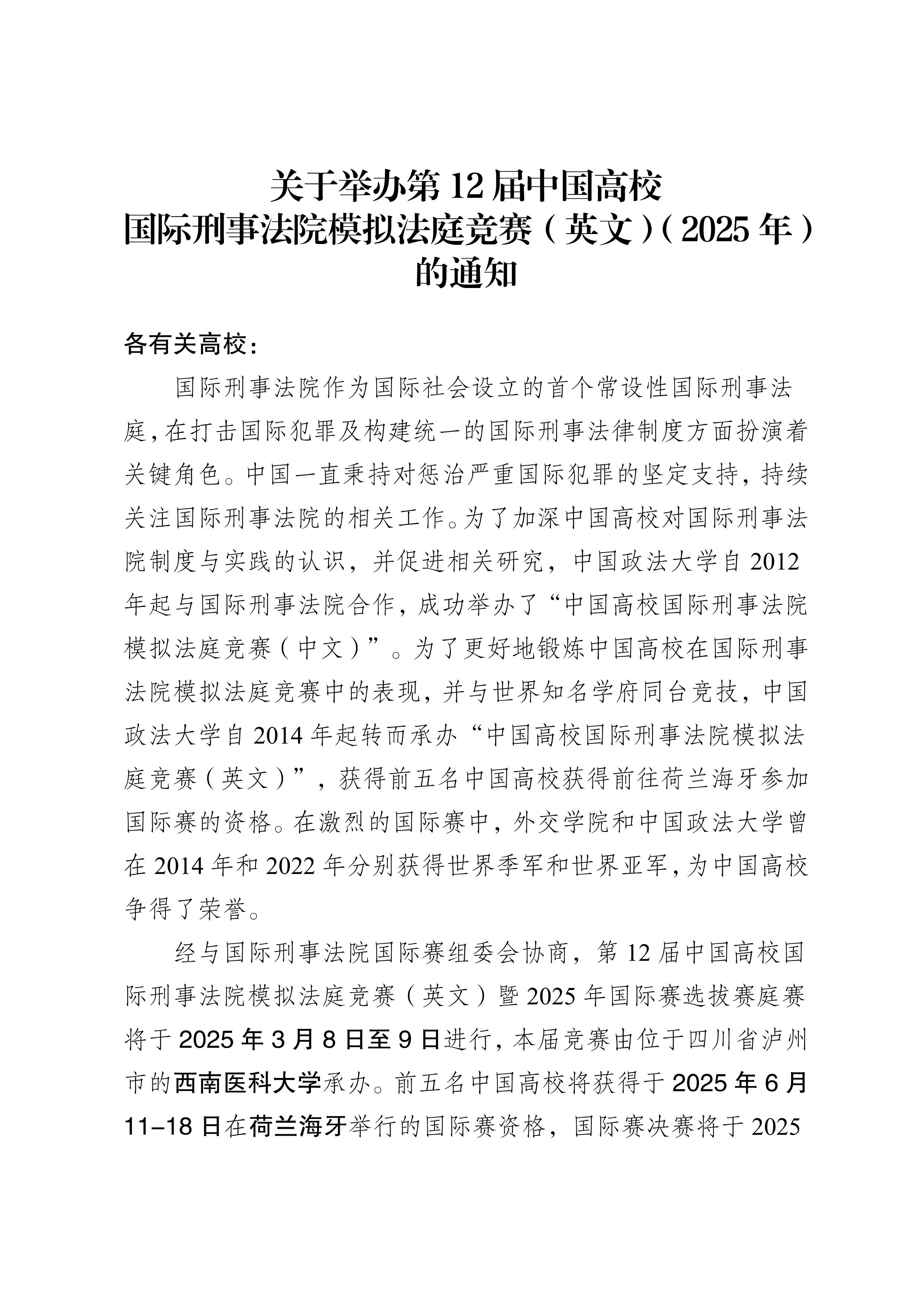
我校将承办第12届中国高校国际刑事法院模拟法庭竞赛(英文)

科室:法学院       发布人:邵帅       浏览次数:        发布日期:2024-10-17

  为提升学校国际知名度和影响力,加强涉外法治人才培养,促进对外合作与交流,拓宽学生国际视野,提高中国学生使用国际语言进行法庭辩论的能力,经与国际刑事法院国际赛组委会协商同意,我校将承办第12届中国高校国际刑事法院模拟法庭竞赛(英文)。

关于举办第12届中国高校国际刑事法院模拟法庭竞赛(英文)(2025年)的通知_00.jpg

关于举办第12届中国高校国际刑事法院模拟法庭竞赛(英文)(2025年)的通知_01.jpg

具体附件请访问竞赛官网:http://icctc.cupl.edu.cn/info/1044/1661.htm

  

版权所有:西南医科大学法学院

地址:泸州市龙马潭区香林路一段1号

邮箱:lyfxy201403@163.com

邮编:646000   联系电话:0830-2581455

  • 官方微信